当前位置: 首页 > 教辅资料 > 初中资料 > 初二 > 物理 > 初中物理基础知识超全大汇编,初二初三都适用,收藏不亏!
小学,甚至初中,没有真正的学业落后,也不存在绝对的成绩优秀,一切都是可逆转的。使情况发生逆转的神奇力量就是课外阅读。
要想学好物理,就要先掌握基础知识。特别是新初二、新初三,一定要把基础知识记下来,这样才不至于在新课的学习中慌慌张张。
这次分享的是初中物理的各类基础知识汇编,同学们可以收藏起来,作为初中阶段物理学习的一个索引,当需要梳理思路的时候拿出来看一看。
(因格式问题,表格中m3即为立方米,103即为10的三次方,上标显示和其他字大小相同,请同学们注意)
几个定义量的物理意义

常用物理量及其度量

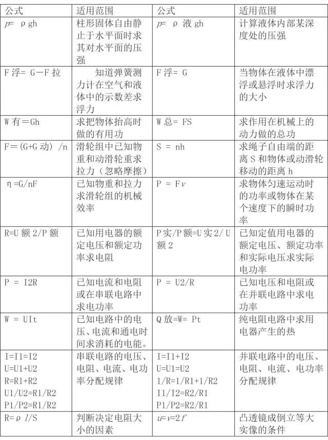
重要的物理公式


重要的推导公式及其适用条件

常用估算量及常数


常见的隐含条件及其内容

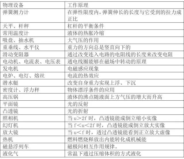
物理设备及其工作原理

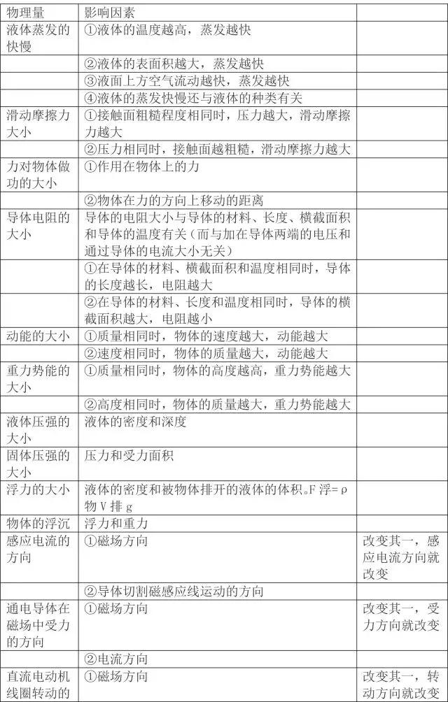
相关物理量及其影响因素


重要的物理规律及其内容


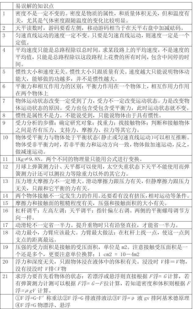
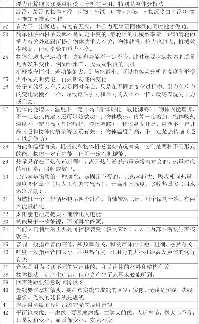
容易被理解错误的知识点



物质的整体分类

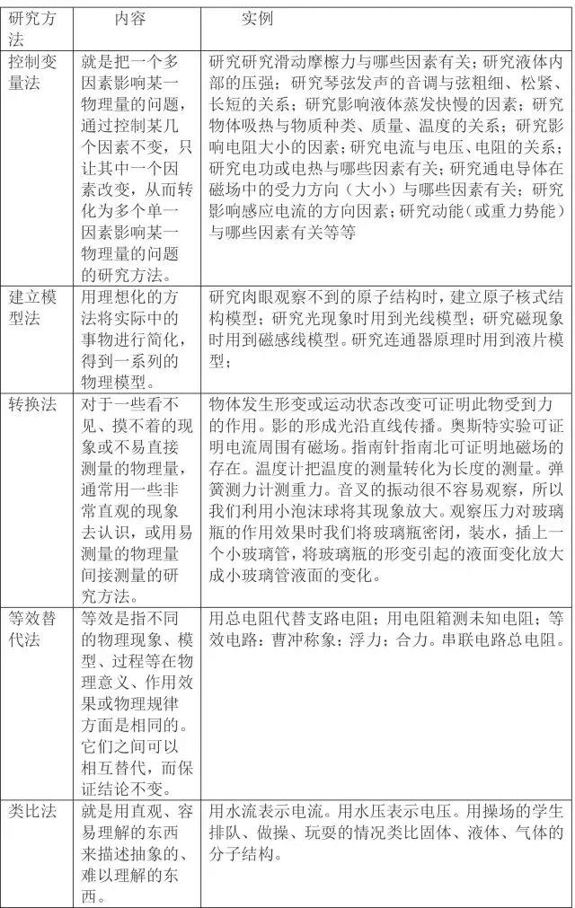
常用物理研究方法及其内容


物理学家及其重要成就

下一篇:没有了
相关推荐
小学,甚至初中,没有真正的学业落后,也不存在绝对的成绩优秀,一切都...
2025-06-17 17:29:40
美好的暑假马上就要开始啦 !学生们都已经准备好放松心情, 愉快的进...
2025-06-17 17:06:02
相信有很多同学至今还记得初中物理学习过程中的恐惧,尤其是一些大综合...
2025-06-17 17:05:10
物理这门自然科学课程比较难学,靠死记硬背是学不会的,一字不差地背下...
2025-06-17 16:52:14在
线
咨
询