当前位置: 首页 > 教辅资料 > 家长秘籍 > 渣变学霸时间计划表 每日作息时间安排
学霸通常会利用自己的黄金时间“投入20%的时间,将产生80%的回报”。而对自己疲劳的时间里会安排一些简单的工作,让投入最大可能产生回报。他们在晚自习时间会把自己调整到最佳状态,高效学习。

1. 要提前安排好晚自习学习内容,合理规划学习时间。在上晚自习前,就要规划好,自习时间要学习哪几门学科,分别学习哪几块内容,大概要花费多长时间。在自习的过程中就会有条不紊的进行学习,并且也会给自己的学习多一层压力,使学习的效率变得更高效。
2. 要合理切换各门学科之间的学习。都知道高中学科很多,有同学出现严重偏科情况。严重偏科会影响总成绩,要想让各科之间合理发展,在自习期间就要合理的进行学科切换。那些偏科的同学总是喜欢先做自己喜欢的学科,然后大量的时间专研这门学科,导致弱势学科越来越弱。做好合理分配各学科学习时间,才能让总成绩稳步提升。
3. 要在晚自习课间时间站来走动,呼吸教室外边新鲜的空气。一般晚自习每隔50分钟就有一次课间休息的时间,要充分利用课间时间去教室外呼吸新鲜空气,不要想着利用这时间趴在桌子上休息,这样只会使大脑更迷糊。
4. 要在晚自习结束前10分钟,整理一下明天的学习内容。很多同学到了自习快结束的时候就开始按奈不住自己的心情,学习也无法专心,在这个时候可以放下手中的笔,进行整理一下一天的学习情况,然后规划一下第二的学习。
日常学习时间安排建议

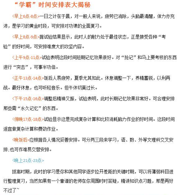
学霸时间安排表

在
线
咨
询